Ir al contenido
Inicio
Quiénes somos
Qué es la SSP
Subsecretario
Organigrama
Programas
Política Nacional Contra el Crimen Organizado
Plan Calles Sin Violencia
Estrategia de Seguridad
Reforma a las policías
Plan contra la Trata de Personas
Tráfico ilícito
Transparencia
Portal de Transparencia
Ley del Lobby
Inicio
Quiénes somos
Qué es la SSP
Subsecretario
Organigrama
Programas
Política Nacional Contra el Crimen Organizado
Plan Calles Sin Violencia
Estrategia de Seguridad
Reforma a las policías
Plan contra la Trata de Personas
Tráfico ilícito
Transparencia
Portal de Transparencia
Ley del Lobby
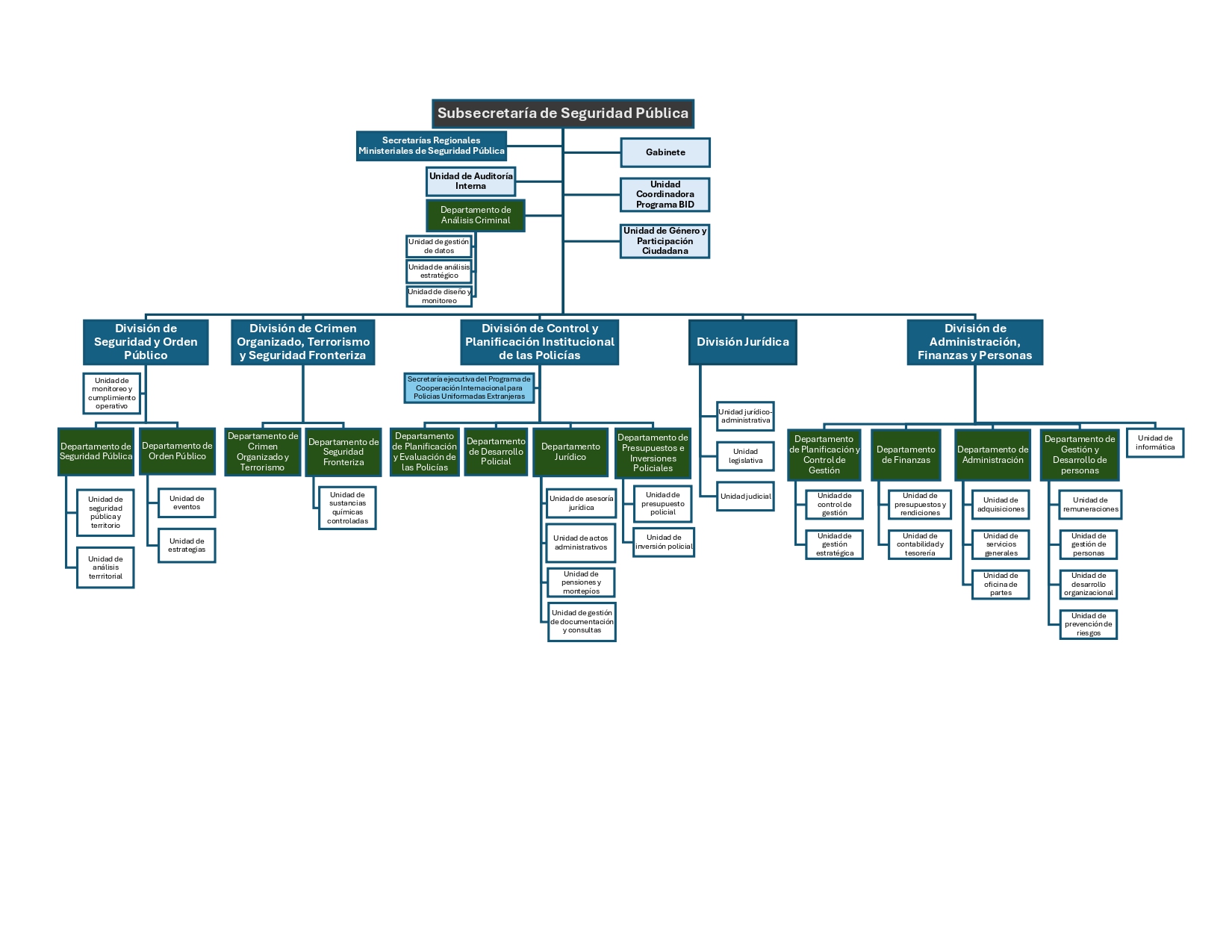
Organigrama
Hacer click para ampliar.